2025年10月24日,云南海泰廌合律师事务所举办专题学习交流会,由我所财务总监王海燕担任主讲,围绕财务报表核心逻辑与风险识别方法,为律师在并购投资、争议解决及企业合规业务中提升财务洞察能力提供专业支持。
王海燕总监从财报的“商业实质”入手,系统解析了利润表、资产负债表与现金流量表的核心功能与内在关联,指出财务报表不仅是企业经营的“成绩单”,更是识别潜在风险的“探测仪”。针对如何系统识别财务风险,她提出“五步排雷法”:
1.看利润质量:警惕净利润高但经营现金流为负的企业,谨防“纸上富贵”;
2.看资产水分:关注应收账款、存货、商誉等科目的异常增长;
3.看负债地雷:核查表外担保、报表附注“或有事项”等隐性风险;
4.看现金来源:分析三类现金流是否健康匹配企业生命周期;
5.看行业对标:通过与同业对比,识别异常财务指标。
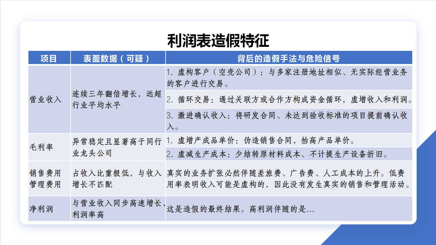
在案例实操环节,她通过模拟收购某科技公司的财报分析场景,现场演示如何识别“应收账款异常增长”“经营现金流与净利润背离”“商誉占比过高”等常见风险信号,并指出在交易文件设计及谈判中应如何回应此类财务隐患。
本次培训内容兼具专业深度与实操价值,有效提升了律师在交易结构设计、风险陈述与保证条款撰写中的综合判断能力,强化了律师在尽职调查中融合法律逻辑与财务思维的能力,为客户在复杂交易中识别风险、把握主动提供了有力支持。
主讲人
王海燕
财务总监
海泰财务创始人
注册税务师
国际注册会计师
特级管理会计师
官渡区第十届政协委员
从事企业财税一线工作二十余年,担任多家企业财税顾问,精通公司财务管理方案的制定及财务管理技巧。



