2025年9月10日,云南海泰廌合律师事务所主任田大志律师与张超律师应邀至宜良县自然资源局开展两场行政执法专题讲座,分别围绕行政复议与自然资源执法两大主题,为执法人员提供系统、实用的法律指导,助力提升行政执法规范化水平。
第一场
“从行政复议视角探讨行政执法”
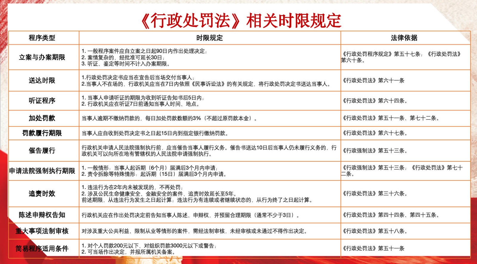
田大志律师以“从行政复议视角探讨行政执法”为题,结合新《行政复议法》修订亮点,系统解析行政复议制度的监督功能与实务应用。他详细介绍了行政复议案件审查的“五把标尺”——主体适格性、事实证据链、程序正当性、法律适用性与合理性裁量,并通过典型案例剖析十大高频错误类型,如越权执法、程序违法、证据不足、法律误用等。
田律师进一步结合2024年全国复议纠错数据,指出行政处罚、行政强制等领域为风险高发区,强调“证据瑕疵”与“程序违法”是导致行政行为被撤销的主因。他提出构建“复议风险免疫系统”的具体建议,包括制定权责清单、规范程序流程、强化证据固定、量化裁量标准等,助力行政机关从源头上预防执法风险。
在行刑衔接环节,田律师结合《行政执法机关移送涉嫌犯罪案件的规定》和自然资源领域常见罪名,详细阐释案件移送标准、程序规范及责任追究机制,为解决“有案不移、以罚代刑”问题提供了明确的法律指引和实务操作建议。
第二场
“自然资源违法行为立案查处执法要点详解”
张超律师聚焦自然资源违法行为立案查处行政执法要点,从立案主体与分工、执法人员资质、案件管辖规则、核查制止流程等方面入手,明确委托执法权限与责任边界。他重点讲解了立案呈批10日期限、调查取证双人执法、证据先行登记保存7日处理等程序要求,并结合《行政处罚法》阐明“从旧兼从轻”原则及不予、从轻、减轻处罚的适用情形。
同时,张律师针对处罚被撤销后的程序补正、证据沿用、重作情形等五大疑难问题,结合法条与判例逐一进行解答,为执法人员提供了清晰的操作指引。
两场讲座均采用“法条+案例+实操”模式,既有理论深度,又具实践指导性,受到与会人员的高度评价。田律师与张律师的分享,不仅提升了执法人员的程序意识和证据意识,也为自然资源领域行政执法规范化建设提供了有力支持。接下来,海泰廌合律所将继续发挥专业优势,通过专题培训、法律咨询、实务指导等方式,为行政机关提供全流程法律保障,助力法治政府建设迈向新台阶。
关于律师
田大志
专职律师
海泰廌合律所主任
云南省第七届律师代表
昆明市第五届律师代表
昆明市官渡区人民法院特约调解员
担任人民政府及相关委办局等数十家行政单位法律顾问。多年深耕于依法行政、房地产及建设工程、财税、企业运营风险防控、经济类刑事辩护和行政、民商事案件研指及代理。
张超
专职律师
中共党员,云南海泰廌合律师事务所专职律师。
业务专长:依法行政;刑事辩护;经济合同纠纷;人身损害赔偿纠纷;继承纠纷;建筑物区分所有权纠纷;劳动纠纷;常年法律顾问等。







