2025年8月21日至22日,云南海泰廌合律师事务所主任田大志律师应邀为昆明阳宗海风景名胜区法治建设骨干及全体行政执法人员开展公共法律知识专题培训,围绕行政复议、行刑衔接、行政处罚程序等核心内容,以“实务解析 + 案例教学”模式赋能执法规范。
第一场
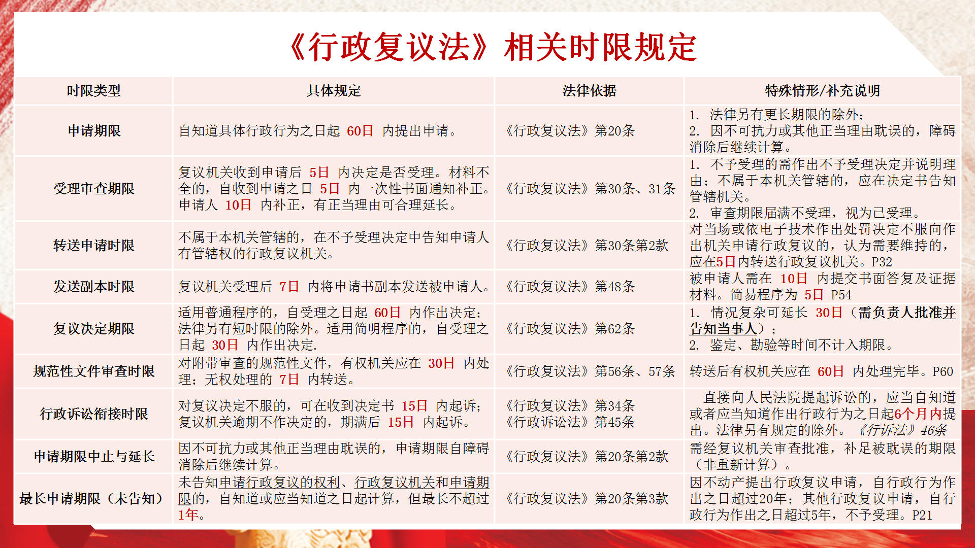
8月21日,田律师分别以“从行政复议视角谈行政执法”“行政执法行刑衔接理解与适用”为课题展开授课。结合《中华人民共和国行政复议法》修订亮点,详解复议前置扩大、在线复议推行等新变化,并通过2024年全国涉企复议纠错数据,点明行政处罚、行政强制领域高风险点;围绕“主体适格、事实证据、程序正当、法律适用、裁量合理”五维审查标尺,最后结合街道办越权执法、超期送达等典型错案,剖析执法常见误区。
在行刑衔接环节,田律师明确案件移送标准与程序,区分一般违法与犯罪临界点,强调“双向移送”机制及公职人员职务犯罪线索移送要求,为防范“以罚代刑”提供操作指引。
第二场
8月22日,培训聚焦“行政处罚简易程序”与“听证程序实务”。依据《中华人民共和国行政处罚法》,田律师明确简易程序的“违法事实确凿、处罚较轻、有法定依据”三大适用条件,演示“亮证 - 查事实 - 制文书 - 送达备案”全流程;针对现场执法中当事人不配合、证据易灭失等难点,提出“沟通技巧培训 + 先进设备配备 + 证人保护机制”解决方案。
在听证程序部分,田律师通过梳理《中华人民共和国行政处罚法》第六十四条的核心要求,明确听证适用范围、参与主体权责,拆解“告知 - 申请 - 准备 - 举行 - 决定”流程,强调听证后法制审核与集体讨论的法定要求,并结合甘肃天水相关判例警示程序风险。
本次专题培训紧扣执法实务痛点,田律师通过法条解读与案例剖析,助力执法人员厘清权限边界、规范操作流程。接下来,云南海泰廌合律师事务所将持续深耕行政法领域,为行政机关合规执法、提升公信力提供专业法律服务支撑。
关于律师
田大志
专职律师
海泰廌合律所主任
云南省第七届律师代表
昆明市第五届律师代表
昆明市官渡区人民法院特约调解员
担任人民政府及相关委办局等数十家行政单位法律顾问,多年深耕于依法行政、房地产及建设工程、财税、企业运营风险防控、经济类刑事辩护和行政、民商事案件研指及代理。






